建築基準法の道路について
最終更新日:2026年4月1日
1 道路の定義と種類
1-1 幅員4メートル以上の場合は
1-2 幅員4メートル未満の場合は
1-3 幅員4メートル未満で中心後退2メートルが困難な場合は
1-4 幅員1.8メートル未満の場合は
1 道路の定義と種類
建築基準法でいう道路とは
1-1 幅員4メートル以上の場合は
道路法による道路
いわゆる公道であって、国道、県道、市道がこれに該当します。
なお、原則として自動車専用道のみに接している敷地には、建築物は建てられません。
都市計画法、土地区画整理法、旧住宅地造成事業に関する法律、都市再開発法などによる道路
都市計画事業、区画整理事業や民間事業者の宅地造成などによって築造されたものです。
法の規定が適用されるに至った際、現に存在する道
建築基準法施行時(昭和25年11月23日)、または都市計画区域の指定を受けた際に、公道、私道の別にかかわらず、現に道路としての構造形態があり、かつ一般通行に使われていた、幅員4メートル以上の道をいいます。
事業計画のある道路
道路法、都市計画法などによって、新設または変更の事業計画のある道路で、2年以内に事業が行われる予定のものとして、特定行政庁(市長)が指定したものをいいます。
市長から位置の指定を受けた私道
道路法、都市計画法などによらないで、家を建てるために、新たに築造する道(基準※に該当するものに限る。)で、特定行政庁(市長)から道として指定を受けたもの。
注意:位置指定が受けられる敷地は、開発区域の面積が1,000平方メートル未満となります。
1-2 幅員4メートル未満の場合は
幅員1.8メートル以上4メートル未満の道で、一定の条件に適合し、特定行政庁(市長)が指定したもので、将来的に幅員4メートルまで拡幅するもの。(法42条2項道路)
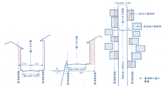
建築基準法施行時(昭和25年11月23日)、または都市計画区域の指定を受けた日(以下基準時といいます。)以前から、その道にそって建築物が建ち並び、一般通行の用に供されていたものは、公益上重要な機能を果たしているので、建築基準法上の「道路」として扱われます。その際、道路と敷地の境界線は、基準時の道の中心線から、水平距離2メートル後退した線とみなされます。(この道路を、一般に「法42条2項道路」または、「みなし道路」といいます。)ただし、がけ地、川、線路敷地などがある場合には、そのがけ地などの境界線から水平距離4メートル後退した線が、その道路の境界線とみなされます。
この道路内にある基準時以前からの建築物は、ただちに、撤去や移転をする必要はありませんが、改築や増築などの工事の際には、道路部分の建物の撤去を含めた計画をしていただくことになります。
道路沿いの建築物は、一軒ごとに、工事のたびに後退していただくことにより、しだいに4メートルまで拡幅されることになります。
1-3 幅員4メートル未満で中心後退2メートルが困難な場合は
法42条2項道路であって、将来的に幅員2.7メートル以上4メートル未満まで拡幅するものとして、建築審査会の同意を得て特定行政庁(市長)の指定を受けたもの。(水平距離の指定)
土地の状況により拡幅が困難で、以下の項目の一つに適合する場合は、基準時の道の中心線から水平距離1.35メートル以上2メートル未満後退した線を、その道路の境界線とみなすことができます。(この後退距離の指定を一般に「水平距離の指定」といいます。)この指定を受けるには、関係図書及び関係権利者の承諾書(印鑑証明書を添付)を添えて申請し、建築審査会の同意を得て、特定行政庁(市長)の指定を受ける必要があります。
- 傾斜地等で物理的に拡幅が因難である場合。
- 線路敷地、河川、公園等に沿う道で、安全上、防火上、避難上支障がない場合
- 街区の整った地区内の補助道路で、原則として次の項目に該当するもの。
- 利用状況が当該道路に接する建築物を主としたものであり、かつ、平常自動車交通に利用されないもの
- 通り抜けができるもの
- 道路延長が60メートルをこえないもの
ただし、がけ地などがある場合は、そのがけ地などの境界線から、水平距離2.7メートル以上4メートル未満後退した線を、その道路の境界線とみなします。
1-4 幅員1.8メートル未満の場合は
幅員1.8メートル未満の道は、原則として「法42条2項道路」または、「水平距離の指定」として取り扱うことはできません。この道を「法42条2項道路」または、「水平路離の指定」として取り扱う場合は、あらかじめ建築審査会の同意を得た上で「道の指定」が必要です。
2 建物の敷地が道路に接していますか?
敷地が道路に2メートル以上接していますか?
建物の敷地は、建築基準法上の道路に、2メートル以上連続して接していないと、建物が建てられません。(接道義務)
延べ面積が1,000平方メートルをこえる建築物の敷地は、原則として道路に6メートル以上接する必要があります。
共同住宅、病院などの特殊建築物の場合は、以下の事例と異なることがあります。
路地状部分がある場合
敷地が細長い路地状部分によって道路に接している場合は、路地状部分の幅は2メートル以上必要です。
道路と敷地の間に水路等がある場合
道路との間に水路等がある敷地は、道路に接しているとはいえません。
事前に建築行政課にご相談ください。
3 位置指定道路について
特定行政庁(市長)から位置の指定を受けた私道です。
建築基準法上の道路がない未開発地、あるいは、大きな敷地を細分化して利用しようとする場合などには、新たに道路を築造しなければ、建築物の敷地として利用できない場合があります。このような場合には、その道路の区域を明確にする意味で、私道の所有者、築造者などからの申請が必要になります。
その後幅員4メートル以上の道路を築造し、特定行政庁(市長)の指定を受けることにより、建築基準法上の道路となります。
位置指定道路については、新潟市道路位置指定要綱などにより、技術基準、申請書及び添付図書作成要領などが定められています。
注意:位置指定が受けられる敷地は、開発区域の面積が1,000平方メートル未満となります。
4 道路内の建築制限
建築物や擁壁(付属する門やへいを含む。)は、原則として道路内に突き出して建築してはいけません。
5 私道の変更または廃止の制限
私道は、その必要性がなくなった場合には、一定の手続きを経て変更または廃止することができます。
ただし、その道路によって、接道義務を満たしている、第三者の建築物の敷地がある場合は、廃止できません。
私道の変更または廃止に関しては、事前に建築行政課にご相談ください。
6 よりよい道路管理のために
私道の管理は、その所有者がすることになりますが、幅員が4メートル以上あるなど、一定の条件がそろえば、市道に変更できます。市道に変更すると、その管理は市で行います。市道の編入については各区の建設課にお問い合わせください。
道路調査の手続きは?
市では市民の皆様から「現在利用している道路が、4メートル未満である。」「この宅地で家屋を建築できるかどうか分らない。」というような相談があった場合には、道路の現地調査を行っています。
相談
建物を建てる際に前面道路が4メートル未満の場合は建築行政課にご相談ください。
調査
市の職員が現地調査をします。
連絡
調査結果を、お知らせします。
建築確認申請
配置図などに道路の位置、幅員など必ず記載して、建築確認申請書を提出してください。
関連リンク
このページの作成担当
建築部 建築行政課 監察指導係
新潟市中央区古町通7番町1010番地(古町ルフル6階)
電話:025-226-2845 FAX:025-229-5190

閉じる